跳轉至主要內容
國立中科實驗高級中學
  • 首頁
  • 關於學校
    • English Content
    • 中科實中簡介
    • 雙語部簡介
    • 學校行事曆
    • 歷任校長
    • 校務章則
    • 實中校歌
    • 分機電話
    • 交通資訊
    • 學生宿舍
    • 實中家長會
    • 實中青橄欖(校刊)
  • 最新消息
    • 榮譽榜
    • 校外活動
    • 校務行政
    • 校園生活
    • 教師研習
    • 獎助學計畫
  • 行政單位
    • 校長室
      • 秘書室
    • 教務處
      • 教學組
      • 註冊組
      • 設備組
    • 學務處
      • 生活輔導組
      • 體育組
      • 訓育組
      • 衛生組
      • 健康中心
      • 校安中心
      • 住宿生專區
    • 總務處
      • 庶務組
      • 文書組
      • 出納組
    • 輔導室
    • 圖書館
    • 主計室
    • 人事室
    • 國中部
      • 國中部試務組
      • 國中部實驗研究組
    • 國小部
    • 雙語部
      • 雙語部外師事務組
      • 雙語部教學組
      • 雙語部生活輔導組
      • 雙語部註冊組
      • 雙語部訓育組
  • 教學單位
    • 高中部-課程計劃
    • 高中各學科研究會
    • 國中各領域研究會
    • 雙語部-教師團隊
  • 招生與升學
    • 招生資訊
    • 升學資訊
    • 歷屆榜單
  • 校園新聞
  • 108課綱專區
  • 活動相片
  • 國小部
  • 雙語部(IBSC)
  • 教師甄選
選單
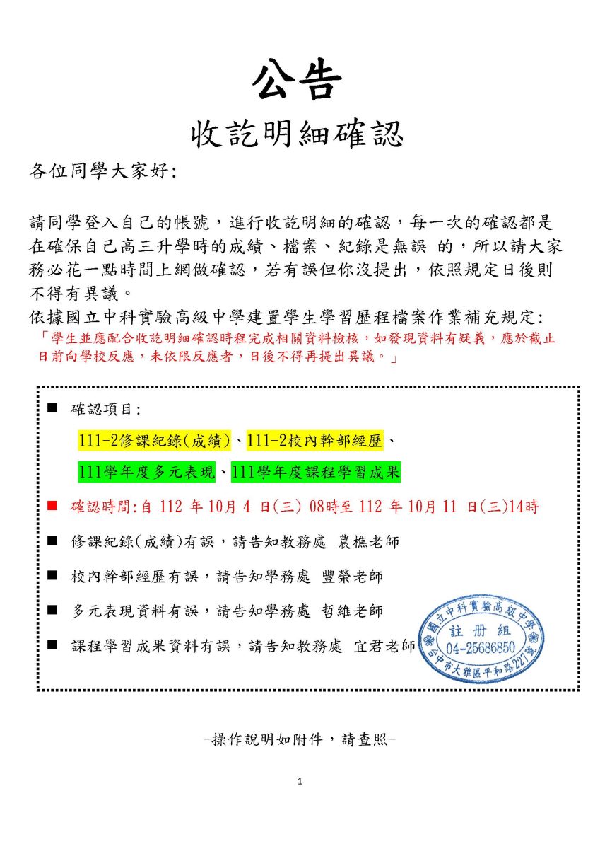
【公告】111-2學習歷程資料收訖明細確認,請高二高三同學注意,期限至112年10月11日止。
  • Post author:教務處 註冊組長
  • Post published:2023-10-03
  • Post category:--重要公告 / -教務處 / 最新消息 / 註冊組
11201收訖明細確認公告下載
Post Views: 163

Read more articles

上一篇文章【轉知】「教育部國民及學前教育署推動高級中等學校學生學習歷程檔案112學年度學生學習歷程檔案分享
下一篇文章【轉知】國立臺中教育大學辦理「112年原住民族學生升學輔導講座Ⅱ-入學機制攻略篇」

在校生專區

  • ※課表查詢※
  • ※線上點名※
  • ※學習歷程※
  • 校外活動資訊
  • 英文檢定填報
  • 國中部學務系統
  • 高中部新生專區
  • 高中部校務系統
  • 高三升學報考系統
  • 學生課業輔導專區
  • 圓夢助學網(獎助學金)
  • 台灣銀行學雜費入口網
  • 新課綱銜接教材數位平臺
  • 住宿生專區

教職員專區

  • ※線上點名※
  • ※學習歷程※
  • 教師研習資訊
  • 內部控制專區
  • 心輔管理系統
  • 人事差勤系統
  • 電子公文系統
  • 教室預約系統
  • 國中部學務系統
  • 高中部校務系統
  • 教育公播影片網站
  • 新課綱銜接教材網站
  • 無聲廣播系統[校內]
  • 線上請購系統[校內]
  • 薪資管理系統[校內]
  • 舊電子公文系統[校內]
  • 職業安全衛生管理文件
  • 圖書館(一刻鯨選)網站
  • Culturegrams電子資料庫

國中部專區

  • 國民中學教學正常化專區
  • 國中部-課程計劃

畢業生專區

  • 畢業生/在校生文件申請

常用連結

  • ※網站登入※
  • ※學校信箱※
  • ※下載專區※
  • 國中新生報名網站
  • 高中新生報名網站
  • 高中新生報到網站
  • 圖書館藏查詢系統
  • 圖書館KONO Libraries 精選誌
  • 線上報修系統[校內]
  • 中科實中舊網站[校內]

即時空氣品質資訊

Language:English

各處室公告

宣導網站

  • 資通安全專區
  • 性別平等專區
  • 防制霸凌專區
  • 校園危險地圖
  • 學生事務資訊網
  • 家庭教育資源網
  • 環境教育探索館
  • 身心障礙權利公約
  • 國軍人才招募中心
  • 全民國防教育資訊網
  • 學生申訴及再申訴制度
  • 教育部性別平等教育網
  • 防制學生藥物濫用網站
  • 臺中市少年警察隊官網
  • 臺中市少年隊粉絲專頁
  • 臺中市少年輔導委員會
  • 學生事務與輔導工作資訊網
  • 臺中市少輔會粉絲專頁
  • 教育部學生輔導諮商中心
  • 教育部學生生涯輔導網
  • 「防詐騙」165打詐儀錶板
  • 「防詐騙」165全民防騙網
  • 「防詐騙」詐騙防制專區
  • 「不迷小紅書,青春不迷途」專區

多元入學管道

  • 教育部全球資訊網
  • 大學特殊選才招生
  • 大學入學考試中心
  • 大學術科考試委員會
  • 大學甄選入學委員會
  • 四技申請入學聯招會
  • 大學考試分發委員會
  • 大學招生委員會聯合會

IBSC 粉絲專頁

地址:428 臺中市大雅區平和路227號
電話:04-25686850 傳真:25687131

校內分機|資安政策|隱私權宣告

COPYRIGHT © 國立中科實驗高級中學 ALL RIGHTS RESERVED.
返回頂部
關閉選單